공지사항
◎ [역 기획서] 팰 월드_팰 포획 시스템
▪ [역 기획서] 팰 월드_팰 포획 시스템이란?
팰을 사냥을 통해 유저의 소유물로 만드는 것을 포획이라고 하며, 포획과 관련하여 필요한 모든 규칙을 정립한 것을 포획 시스템이라 한다.
▪ 팰 포획 방법
: 팰에게 스피어를 던지거나 발사하여 맞추면 포획 성공 굴림이 발생한다.
: 포획 성공 굴림에서 100%를 달성하게 되면 포획이 완료된다.

: Q (스피어 투척 단축키)를 누르고 있으면 위와 같이 최초 포획 확률이 나타난다.
: 스피어를 맞추게 되면 위와 같이 포획 성공 굴림이 발생된다. 100%가 되면 포획 성공
▪ 포획 확률
포획 확률은 아래와 같은 요소들에 영향을 받아 결정된다.
| 요소 | 설명 |
| 힘의 석상을 통한 능력 강화 |
힘의 석상에서 [내 능력 강화하기]를 통해 포획 능력을 강화하여 포획 확률을 높일 수 있다. |
| 높은 등급의 스피어 | 높은 등급의 스피어를 사용함으로써 포획 확률을 높일 수 있다. |
| 팰의 체력 | 팰의 체력이 낮을 때 포획을 시도하면 포획 확률을 높일 수 있다. |
| 투척 위치 | 팰의 등 뒤에서 스피어를 투척하면 [배면 보너스]를 획득, 포획 확률을 높일 수 있다. |
| 팰의 상태이상 | 상태 이상에 걸린 팰에게 포획을 시도하면 포획 확률을 높일 수 있다. |
| 포획 시도 횟수 | 팰을 스피어로 포획하려는 시도가 많아질수록 포획 확률을 높일 수 있다. |
◦ 힘의 석상을 통한 능력 강화
: 힘의 석상에서 [내 능력 강화하기] 명령을 통해 포획 능력을 강화시킬 수 있다.

: 힘의 석상은 캐릭터 레벨 6에 기술 포인트로 잠금 해제하여 건설할 수 있다.
: 필드를 돌아다니면 간혹 건설되어 있는 힘의 석상을 발견하기도 한다.
: [내 능력 강화하기]를 선택하면 아래와 같은 UI가 팝업된다.

: 쿠를리스 상은 아래와 같이 필드에서 획득 가능하다.

- 포획력 강화 단계와 필요한 쿠를리스 상의 수량
포획력을 강화시킬 수 있는 단계와 그에 따라 필요한 쿠를리스 상의 수량은 아래와 같다
| 강화 단계 | 필요한 쿠를리스 상 수량 |
| 1 | 2 |
| 2 | 4 |
| 3 | 7 |
| 4 | 11 |
| 5 | 15 |
| 6 | 19 |
| 7 | 23 |
| 8 | 27 |
| 9 | 31 |
| 10 | 35 |
◦ 높은 등급의 스피어
높은 등급의 스피어를 사용할수록 포획 확률이 증가한다. 또한 팰의 레벨을 기준으로 너무 낮은 등급의 스피어를 사용할 경우 스피어가 튕겨져 나가면서 포획 자체가 이루어지지 않을수 있다. 이에 팰의 레벨에 맞춰 스피어를 선택하는 것이 중요한다.
◦ 팰의 체력
팰의 남아있는 체력이 낮을수록 포획 확률이 증가한다.
팰의 체력이 높은 상태라면 높은 등급의 스피어를 사용하였다 하더라도 튕겨져 나가버리는 상황이 발생될 수도 있다.
이에 팰의 체력을 빼서 낮은 상태를 유지한 채로 포획을 시도하는 것이 중요하다.
◦ 투척 위치
팰의 등 뒤에서 스피어를 투척할 경우 [배면 보너스]를 획득하여 포획 확률이 증가한다.
◦ 팰의 상태이상
팰이 감전, 빙결 등의 상태 이상에 걸린 상태라면 포획 확률이 증가한다.
◦ 포획 시도 횟수
팰을 스피어로 포획하려는 시도가 많아질수록 포획 확률이 증가한다.
◈ 코멘트
포획 시도 횟수는 검증된 부분은 아니지만 존재할 것 같다는 개인적인 의견이 반영됨
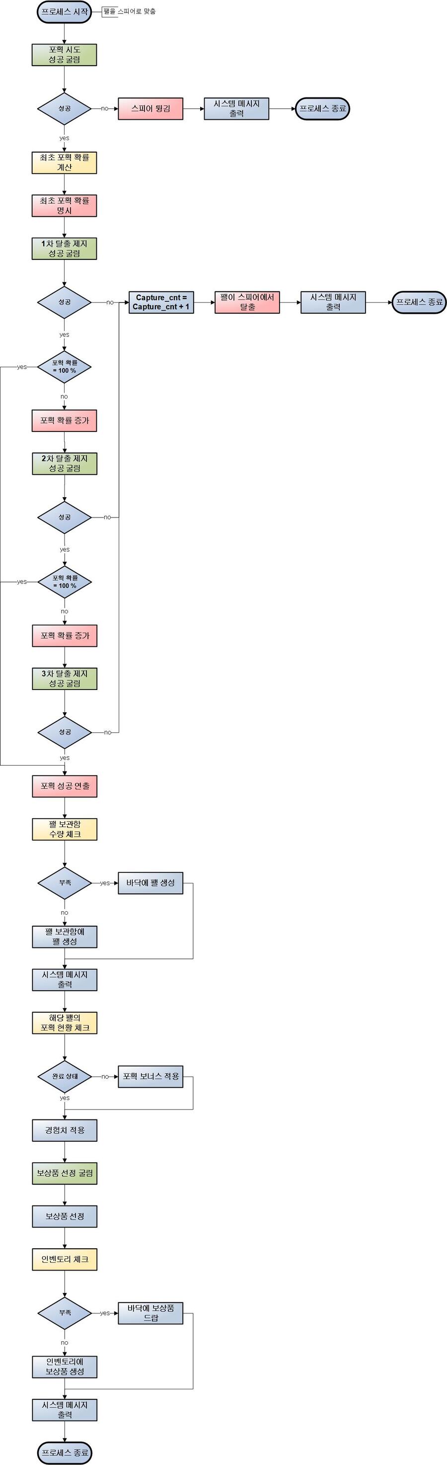
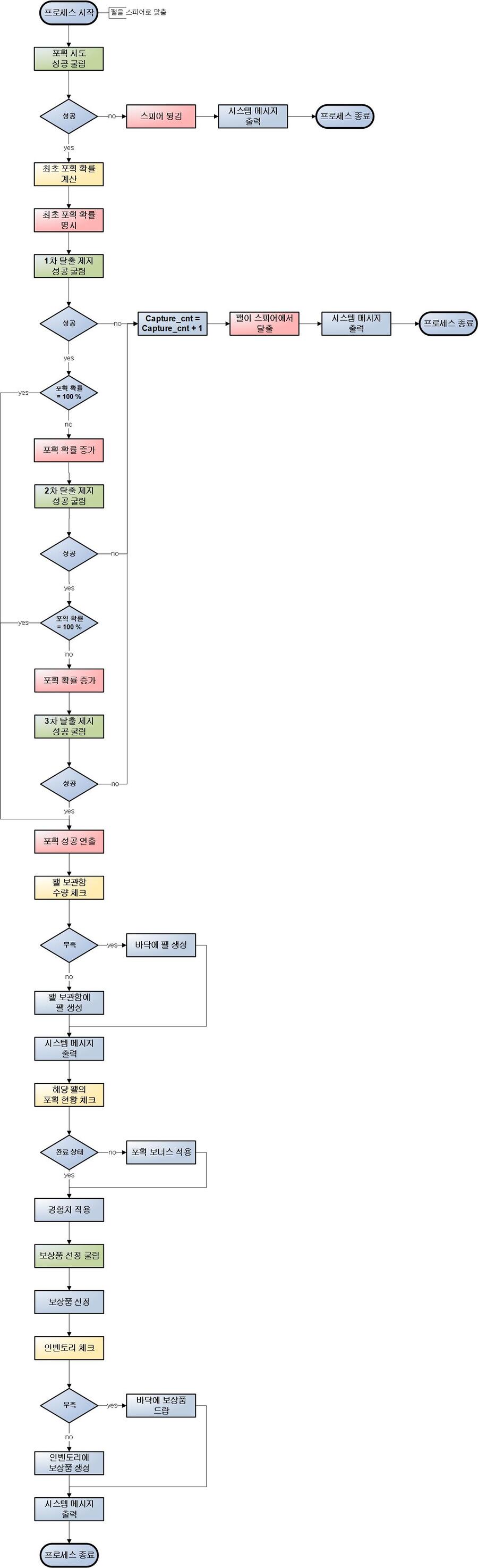
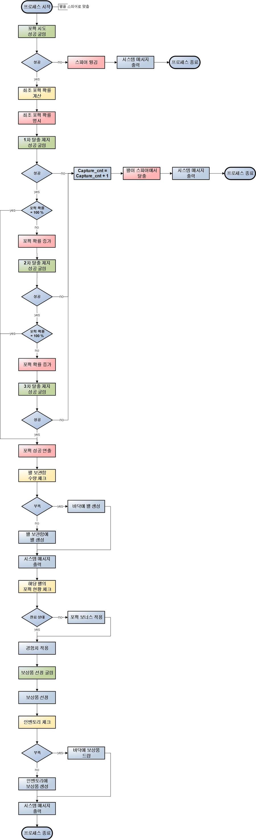
▪ 포획 프로세스

◈ 코멘트
해당 프로세스와 수치는 팰 월드의 정확한 내용이 아니라 개인적으로 분석하여 명시한 부분 입니다.
특히 수치와 관련된 부분은 초안 정도의 기준점이니 참고 부탁드립니다.
◦ 포획 시도 성공 확률 굴림
포획 시도의 성공 여부를 결정하는 부분이다.
포획 시도 성공 확률은 아래와 같은 공식에 의해 결정된다.
포획 시도 성공 확률
= 100 - 스피어 종류와 대상 팰의 Lv에 따른 포획 시도 성공 확률 보정 – 체력에 따른 포획 시도 성공 확률 보정
: 0 이하가 되면 포획 시도 자동 실패
- 스피어 종류와 대상 팰의 Lv에 따른 포획 시도 성공 확률 보정
스피어 종류와 대상 팰의 Lv에 따른 포획 시도 성공 확률 보정은 아래와 같다.

- 체력에 따른 포획 시도 성공 확률 보정
체력에 따른 포획 시도 성공 확률 보정은 아래와 같다.
| 체력 | 100% ~ 95% | 95% 미만 ~ 90% 이상 | 90% 미만 ~ 0% |
| 포획 시도 성공 확률 보정 지수 |
100 | 50 | 0 |
◦ 최초 포획 확률 계산
최초 포획 확률을 계산하는 부분이다.
최초 포획 확률은 아래와 같은 공식에 의해 결정된다.
최초 포획 확률
= 스피어 종류와 대상 팰의 Lv에 따른 포획 확률 보정 + 포획력 강화 단계와 대상 팰의 Lv에 따른 포획 확률 보정
+ 팰의 체력에 따른 포획 확률 보정 + 투척 위치에 따른 포획 확률 보정 + 팰의 상태 이상에 따른 포획 확률 보정
+ 포획 시도 횟수에 따른 포획 확률 보정
- 스피어 종류와 대상 팰의 Lv에 따른 포획 확률 보정
스피어 종류와 대상 팰의 Lv에 따른 포획 확률 보정은 아래와 같다.

- 포획력 강화 단계와 대상 팰의 Lv에 따른 보정
포획력 강화 단계와 대상 팰의 Lv에 따른 포획 확률 보정은 아래와 같다.

- 팰의 체력에 따른 포획 확률 보정
팰의 채력에 따른 포획 확률은 아래와 같다.

- 투척 위치에 따른 포획 확률 보정
스피어가 투척된 위치에 따른 포획 확률은 아래와 같다.
| 투척 위치 | 등 뒤 | 그 외 |
| 포획 확률 | 2 | 0 |
- 팰의 상태 이상에 따른 포획 확률
팰의 상태 이상에 따른 포획 확률은 아래와 같다.
| 상태 이상 | 포획 확률 |
| 없음 | 0 |
| 감전 | 2 |
| 젖음 | 2 |
| 빙결 | 2 |
| 화상 | 2 |
| 중독 | 2 |
- 포획 시도 횟수에 따른 포획 확률 보정
포획 시도 횟수에 따른 포획 확률은 아래와 같다.
| 포획 시도 횟수 | 포획 확률 |
| 1 | 0 |
| 2 | 0 |
| 3 | 0 |
| 4 | 1 |
| 5 | 1 |
| 6 | 2 |
| 7 | 2 |
| 8 | 3 |
| 9 | 3 |
| 10 이상 | 4 |
◦ 1차, 2차, 3차 탈출 제지 성공에 따른 포획 확률 증가량
1차 ~ 3차 탈출 제지 성공에 따른 포획 확률 증가량은 고정값 33% 이다.
상수 테이블에 명시할 예정 (Capture_Probability_Increase = 3500, 만분율)
※ 끝
'게임 기획 이야기 > 역기획서 문서 모음' 카테고리의 다른 글
| [역 기획서] 팰 월드_알 부화 시스템 (0) | 2024.04.02 |
|---|---|
| [역 기획서] 팰 월드_아이템_스피어 (0) | 2024.04.02 |
| [역 기획서] 팰 월드_팰 스킬 시스템 (0) | 2024.04.02 |
| [역 기획서] 팰 월드_팰 시스템 (0) | 2024.04.02 |
| [역기획서] 브라운 더스트의 퀘스트 시스템 (0) | 2019.03.09 |