공지사항
2024. 4. 3. 21:06
게임 기획 이야기/역기획서 문서 모음
아기크라시아
728x90
반응형
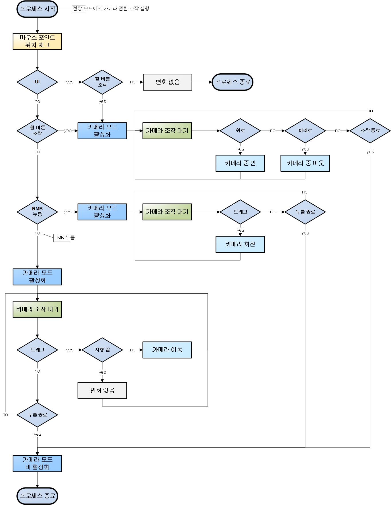
◎ [순서도] 워테일즈_전장 모드에서의 카메라 처리 프로세스

: UI에 마우스 포인트가 오버된 상태에서는 휠 버튼을 통한 줌 인, 줌 아웃을 제외하고 카메라의 이동이나 회전은 이루어지지 않는다.
※ 끝
2024.04.03 - [게임 기획 이야기/역기획서 문서 모음] - [역 기획서] 워테일즈_전투 시스템
2024.04.03 - [게임 기획 이야기/역기획서 문서 모음] - [순서도] 워테일즈_전투(전장 모드) 프로세스
2024.04.03 - [게임 기획 이야기/역기획서 문서 모음] - [순서도] 워테일즈_이동 명령 처리 프로세스
2024.04.03 - [게임 기획 이야기/역기획서 문서 모음] - [순서도] 워테일즈_스킬 사용 관련 프로세스
2024.04.03 - [게임 기획 이야기/역기획서 문서 모음] - [순서도] 워테일즈_스킬 효과 처리 프로세스
728x90
반응형
'게임 기획 이야기 > 역기획서 문서 모음' 카테고리의 다른 글
| [역 기획서 +@] 버섯커 키우기 전리품 상자 시스템 (0) | 2024.12.05 |
|---|---|
| [역 기획서] 유니콘 오버로드_전투 시스템 (2) | 2024.04.03 |
| [순서도] 워테일즈_스킬 효과 처리 프로세스 (0) | 2024.04.03 |
| [순서도] 워테일즈_스킬 사용 관련 프로세스 (0) | 2024.04.03 |
| [순서도] 워테일즈_이동 명령 처리 프로세스 (0) | 2024.04.03 |