공지사항
◎ [역 기획서] 워테일즈_전투 시스템
※ [역 기획서] 워테일즈_전투 시스템이란?
워테일즈의 전투 시스템을 분석하여 역 기획서 형태로 작성한 것을 말한다.
▪ 전투 시스템이란?
워테일즈의 전투와 관련된 모든 규칙들을 정립한 것을 말한다.
▪ 기본 컨셉
아래와 같이 3가지 정도를 들 수 있을 듯하다.
◦ 개인별 턴 전투
: 진영 기준으로 턴이 이루어지는 것이 아니라 개인 기준으로 이루어짐.
: 유저는 자신의 턴에서 움직일 캐릭터를 선택 가능하지만 적은 순서 자체가 확정되어 있음
◦ 명중 굴림 없음 (= 100% 명중)
명중 굴림이 존재하지 않기에 확률에 영향을 덜 받는 라이트 한 전투.
◈ 코멘트
엑스컴이나 배틀 브라더스처럼 명중 여부에 따라 상황이 좌지우지되지 않기에 유저의 스트레스를 최소화한 부분이 차별점이라 할 수 있다. 이로 인해 전투 초반 재배치 과정을 통한 파티원들의 전장 배치가 전투를 풀어나가는 핵심 요소 중 하나라 할 수 있다.
◦ 필드 모드와 전장 모드의 구분
필드에서 이동 시 적과 조우를 하여 전투가 시작되면 필드 모드에서 전장 모드로 화면 전환이 이루어진다.
▪ 전투의 흐름
전투는 기본적으로 아래와 같은 흐름으로 이루어진다.

◈ 코멘트
전장 모드에서 필드 모드로의 전환이 전투 결과를 유저가 인지한 후에 전환되는 것이 아니라 적이 전멸하거나 도망가는 것을 허용한 시점에서 전환이 이루어지는 것이 독특함.
취향의 차이인지 특별한 이유가 있는지는 아직 감을 잡지 못하고 있음.
◦ 필드 모드_이동
필드에서 이동이 이루어지는 모드이다.
◈ 코멘트
최초 이동 모드와 전투 모드를 사용하여 진행하였으나 전투와 관련된 상세한 규칙을 명시하는 부분에서 이동 모드와 전투 모드를 사용하는 것이 더 적합하여 해당 용어를 필드 모드와 전장 모드로 변경.
◦ 필드 모드_적과의 조우
적과 조우를 하는 상황이다.
조우가 이루어지면 적에 따라 아래와 같은 상황이 발생된다.
| 적 | 처리 방법 |
| 대화 가능 | 대화 모드가 진행된다. 대화 결과에 따라 전투가 발생될 수 있다. |
| 대화 불가 | 대화가 불가능한 경우 전투 발생 확인을 위한 팝업이 생성 |
- 대화 가능
인간형 NPC들이면 아래와 같이 대화 모드가 진행된다.

: [싸우기]를 선택하면 전장 모드로 전환된다.
- 대화 불가
동물과 같이 대화가 불가능하면 아래와 같이 팝업이 생성된다.

: [싸우기]를 선택하면 전장 모드로 전환된다.
: 해당 동물의 주의를 돌릴 수 있는 고기가 있다면 전투를 회피할 수 있다.
: [주위 돌리기] 버튼은 조건을 충족할 때만 활성화된다.

◦ 전장 모드_전장 재배치
전장 모드로 전환되면 기본적으로 적과 아군이 전장에 배치된 상태로 나타나게 되며 배치된 캐릭터들을 다른 위치로 재배치할 수 있는 시간이 주어진다.

: 전장에 임시로 배치되어 있는 상태이다.
: 바닥에 하늘색 사각형 슬롯이 나타나는데 해당 사각형 슬롯은 캐릭터를 배치할 수 있는 공간이라는 의미이다.
: 사각형 슬롯이 존재하는 상태에서는 언제든지 캐릭터의 재배치가 가능하다.
- 재배치 방법
캐릭터의 재배치는 아래와 같은 단계로 이루어진다.
> 1단계 재배치하고자 하는 캐릭터 선택
: 재배치하고자 하는 캐릭터를 선택하는 단계이다.
: 아래와 같이 재배치하고자 하는 캐릭터에 마우스 포인트를 가져가면 된다.

: 마우스 포인트를 가져가면 해당 캐릭터의 기본 정보가 나타나는데 아래와 같다.

| 정보 | 설명 | |
| 이름 | 캐릭터의 이름이 나타난다. | |
| 부상과 상태 | 해당 캐릭터에 존재하는 부상 및 상태 정보 | |
| 방어 | 방어율 | 대미지를 감소시켜 줄 방어율이 %로 나타난다. |
| 갑옷 | 갑옷의 내구도가 나타난다. | |
| 체력 | 체력이 나타난다. | |
> 2단계 재배치하고자 하는 위치로 캐릭터 이동
: 재배치하고자 하는 위치로 해당 캐릭터를 이동하는 단계이다.
: 해당 캐릭터를 재배치하고자 하는 위치에 드래그 & 드롭 하면 된다.

: 캐릭터를 슬롯에 가져가면 크기가 약간 커지면서 해당 슬롯이 인지했다고 알려준다.

: 드롭 하게 되면 위와 같이 캐릭터가 해당 위치로 재배치된다.
>> 비어 있는 슬롯이 아니라 다른 캐릭터 위치로 드래그 & 드롭
아래와 같이 재배치하고자 하는 캐릭터를 다른 캐릭터가 위치한 곳으로 드래그 & 드롭하면 해당 캐릭터와 자리를 교체하게 된다.


- 재배치 종료 방법
재배치 종료 방법은 우측 하단에 있는 캐릭터의 명령 목록에서 하나의 명령을 선택 후 실행에 옮기면 더 이상 재배치는 불가능해지며 전투가 시작된다.

: 이동을 선택했다고 해서 재배치 상황이 종료되는 것은 아님. 실행해야만 종료됨

: 명령이 실행되면 하늘색 사각형 슬롯이 사라지며 전투가 진행된다. 이제부터는 재배치가 불가능하다.
◦ 전장 모드_전투
재배치 시간이 종료되고 실제 전투가 이루어지는 부분이다.
- 전투 순서
: 진영 기준이 아니라 아래와 같이 개인을 기준으로 턴이 구분된다.

: 파란색 부분이 유저의 턴이며 붉은색 부분은 적의 턴이다.
: 아군의 턴은 유저가 어떠한 캐릭터를 움직일지 직접 선택 가능하나 적의 턴에는 움직이는 대상이 이미 확정되어 있다.
: 적 유닛의 아이콘을 터치하면 해당 적으로 화면이 포커싱된다.
> 전투 순서 결정
전투 순서는 아래와 같은 상황에 따라 별도의 규칙으로 결정된다.
| 구분 | 설명 |
| 최초 (= 1라운드) | 전장 모드가 진행됨과 동시에 결정되는 전투 순서이다. |
| 추가 라운드 | 2 라운드부터 진행되는 전투 순서이다. |
>> 라운드란?
: 아군과 적군의 공격 기회가 모두 완료되기까지 진행되는 전투 과정을 라운드라고 한다.
: 라운드가 종료되면 다시 공격 순서가 결정되며 다음 라운드가 진행된다.
: 라운드는 전투가 종료될 때까지 계속 이루어지며 물리적인 제한은 없다.

>> 최초 (= 1라운드)
: 전장 모드가 진행됨과 동시에 결정되는 전투 순서이다.
: 아래와 같은 기준으로 결정된다.
1. 퐁당퐁당을 기본 컨셉으로 한다. 즉 공격을 서로 한 번씩 주고받는다.
2. 선공은 유저가 맡도록 한다. 그래야 재배치 시간이 자연스럽게 이루어진다.
3. 적군은 유저의 파티 인원수보다 동일하거나 조금 많다.
4. 3번의 규칙으로 오버되는 적군은 랜덤하게 연속적으로 배치된다. 단, 3명이 연속적으로 배치되지는 않는다. (최대 2명)
>>> 최초 전투 순서 결정 프로세스

: 추가 배치 굴림에서 배치될 확률은 90%이다. (높을수록 난이도 상승 효과 있음)
>> 추가 라운드
: 2라운드부터 진행되는 전투 순서이다. 단, 1라운드 종료 전에도 UI로 명시된다.

: 아래와 같은 기준으로 결정된다.
1. 라운드 종료 전에 선정되어야 하는 점을 염두해 둔다.
2. 여전히 퐁당퐁당을 기본 컨셉으로 한다.
3. 선공은 유저가 맡도록 한다.
4. 적군이 유저의 파티 인원수보다 적을 확률이 높다는 점을 염두에 둔다.
5. 적군의 인원수가 적은 경우에는 퐁당퐁당의 원칙에 맞게 배치를 한다. 즉, 적군이 모두 배치된 후에 아군이 연속적으로 배치될 수 있도록 한다.
6. 적군은 아래와 같은 우선 순위를 기준으로 배치한다.
| 우선 순위 | 설명 | |
| 1 | 행동이 종료됨 | 행동이 종료되어 있어야 한다. |
| 2 | 체력이 많음 | 체력이 많은 순서부터 배치된다. |
| 3 | 교전 상태가 아님 | 교전 상태가 아닌 경우가 먼저 선택된다. |
| 4 | 공격력이 높음 | 공격력이 높은 상태가 다음으로 선택된다. |
| 5 | 랜덤 | 1 ~ 4번 조건이 동일한 경우 랜덤하게 선택된다. |
◈ 코멘트
워테일즈에서는 4번 규칙은 존재하지 않는 듯하며, 5번의 우선 순위는 명확하게 분석하지 못한 상태이다.
>>> 추가 라운드 전투 순서 결정 프로세스

> 전투 순서의 변동
결정된 전투 순서의 변동은 아군 or 적군이 사망 한 경우에만 발생되며 사망 시 처리 방법은 아래와 같다.
| 구분 | 설명 |
| 아군 사망 | 맨 마지막에 존재하는 아군의 공격 기회가 삭제된다. |
| 적군 사망 | 해당 적군의 공격 기회가 삭제된다. |

: 적군의 첫번째 공격 순서인 우두머리 늑대의 화면

: 아군의 공격에 의해 사망하자 우측 하단의 공격 순서에서 해당 적군의 순서가 삭제됨
: 첫번째 공격한 아군은 2번의 공격을 감행하여 적을 처치하였으나 아직 자신의 턴 종료를 선택하지 않아 아군의 첫번째 공격 순서가 유지되고 있는 상황이다.
: 중앙 하단에 위치한 모래 시계 아이콘을 선택하면 해당 캐릭터의 턴이 종료 가능하다.

: 캐릭터의 행동이 진행된 후 턴 종료전에는 다른 캐릭터의 선택은 가능하나 명령을 내릴 수는 없다. 아래와 같이 명령 목록 부분이 비활성화 된다.

- 전투 진행
: 실질적인 전투의 진행은 앞서 얘기한 전투 순서에 따라 이루어진다.
: 선공은 유저에게 주어지며 해당 턴에 선택한 캐릭터의 행동이 종료되면 공격 기회가 다음 순서의 대상으로 이관된다.
: 다음 순서의 대상이 적군이라면 지정된 적군이 AI에 의해서 움직이며, 아군인 경우에는 유저가 직접 행동할 캐릭터를 선택한 후 진행하면 된다.
- 전투 종료
전투 종료는 아래와 같이 2가지 상황으로 이루어진다.
| 구분 | 설명 |
| 적군의 도망 | 적군이 많이 사망하여 사기가 떨어지면 적군이 도망을 시도하게 된다. 이때 도망을 허용하면 전투가 종료된다. |
| 적군의 전멸 | 모든 적군이 사망하면 전투가 종료된다. 전투가 종료되면 전투 모드에서 이동 모드로 전환된다. |
> 적군의 도망
적군이 많이 사망하여 사기가 떨어지면 아래와 같이 적군이 도망을 시도한다.

: [아니오]를 선택하면 전투가 계속 진행되고 [예]를 선택하면 전투가 종료된다.
: 사기와 관련된 부분은 아래에 다시 설명하도록 한다.
> 적군의 전멸
모든 적군이 전멸하면 전투가 자동으로 종료된다.
◦ 필드 모드_결과
전투가 종료되면 자동으로 이루어지는 부분이다.
필드로 화면이 전환되면서 결과 UI가 팝업된다.
- 결과 UI
전투 결과가 명시된 UI로 아래와 같다.

- 결과 UI의 구성
결과 UI에서는 아래와 같은 요소가 나타난다.
| 구성 | 설명 | |
| 보상 | 경험치 | 획득한 경험치가 나타난다. |
| 영향력 | 획득한 영향력이 나타난다. | |
| 전리품 | 획득 가능한 각종 아이템이 나타난다. | |
| 파티원 상태 | 파티원들의 내구도 및 질병 상태가 나타난다. | |
| 명령 | 모두 획득 | 전리품을 모두 획득한다. |
| 모두 수리 | 손상된 갑옷들을 모두 수리한다. | |
| 계속 하기 | 결과 UI를 닫는다. | |
: 전리품은 개별적으로 획득 가능하다.
: 수리 역시 개별적으로 수리가 가능하다.
▪ 전투에 영향을 주는 요소들
전투 시 영향을 주는 요소들은 아래와 같다.
◦ 사기
: 아군 파티의 의욕이나 자신감을 표현한 것을 사기라고 하며 게이지 형태로 표현된다.
: 아래와 같이 전장 모드의 화면 상단의 중앙에 표현된 게이지가 사기 게이지이다.

- 최대 사기와 최초 사기
최대 사기와 최초 사기는 아래와 같은 공식에 의해 결정된다.
> 최대 사기 계산 공식
최대 사기 = (최초 아군의 파티원 수 + 최초 적군의 수) * 2
> 최소 사기 계산 공식
최초 사기 = 최초 아군의 파티원 수 * 2
- 사기의 변화
사기는 아래와 같은 상황에 의해 증가 또는 감소를 하게 된다.
| 구분 | 설명 |
| 증가 | 적군이 사망하면 사기가 증가한다. |
| 감소 | 아군이 사망하면 사기가 감소한다. |
> 사기의 증가량과 감소량
사기의 증가량과 감소량은 고정값으로 2 이다.
◈ 코멘트
복잡도를 조금 높여 사기 게이지의 현재 상태(%)에 따라 변화량에 보정을 하는 방법도 생각하였으나 굳이… 라는 생각이 들어 심플하게 하였다. 해당 방법이 유저에게는 좀더 이득인 부분이고 상태에 따른 보정을 주면 난이도가 올라가는 효과를 줄 수는 있다.
- 사기에 따른 효과
현재의 사기 게이지 상태에 따라 아래와 같은 효과가 존재한다.
| 사기 게이지 | 상태 | 효과 |
| 60% 미만 | - | 효과 없음 |
| 60% 이상 ~ 70% 미만 | 동기부여 | 아군의 주는 피해가 증가함 |
| 70% 이상 ~ 90% 미만 | 충격 | 아군의 주는 피해가 크게 증가함 |
| 90% 이상 | 후퇴 | 적군이 도주를 시도함 |
◦ 용맹 포인트
: 전투에서 특정 스킬을 사용하기 위해 필요로 하는 포인트이다.
: 개인 기준이 아닌 아군 파티가 기준이며 이에 따라 아군 파티원이 공용으로 사용하는 포인트라 할 수 있다.
- 용맹 포인트의 구분
용맹 포인트는 아래와 같이 2가지로 구분된다.

- 용맹 포인트의 UI 표현
용맹 포인트의 UI에서 표현은 아래와 같다.
> 필드 모드에서의 표현
우측 상단에 현재 용맹 포인트 / 최대 용맹 포인트로 표현된다.

> 전장 모드에서의 표현
: 중앙 하단의 캐릭터 정보 위에 용맹 포인트가 아이콘으로 표현된다.
: 용맹 포인트를 소모하면 소모된 포인트만큼 아이콘이 사라진다.

- 용맹 포인트의 획득
용맹 포인트는 아래와 같은 요소들을 통해 획득 가능하다.
> 지식 습득
지식을 습득함으로써 용맹 포인트를 획득할 수 있으며 해당 지식은 아래와 같다.
| 지식 이름 | 획득처 | 설명 |
| 가장 용감한 용사 | 길 > 권력과 영광 | 최대 용맹 포인트 1 증가 |
| 위업 달성가 | 기록서 > 지식 | 최대 용맹 포인트 1 증가 |
: 지식 습득 시 최대 용맹 포인트가 1 증가하면서 현재 용맹 포인트도 증가한다.


> 행복도
: 행복도가 7 이상이면 최대 용맹 포인트가 2 증가한다. 현재 용맹 포인트도 증가.
: 행복도가 7 미만으로 감소하면 증가된 최대 용맹 포인트 2가 소멸된다. 현재 용맹 포인트도 소멸되며 소멸 시 용맹 포인트가 0 미만으로 내려간다면 0으로 적용한다.

> 야영지 도구
일부 야영지 도구를 야영지에 설치 후 조건을 만족하면 용맹 포인트를 획득 할 수 있으며 해당 야영지 도구는 아래와 같다.
| 야영지 도구 | 설명 | |
| 천막 | - | 최대 용맹 포인트 1 증가 지정된 동료는 휴식마다 +1 생성 |
| ★ | 최대 용맹 포인트 2 증가 지정된 동료는 휴식마다 +1 생성 지정된 동료가 1명 이상이면 휴식마다 추가로 +1 생성 |
|
| ★★ | 최대 용맹 포인트 3 증가 지정된 동료는 휴식마다 +1 생성 지정된 동료가 1명 이상이면 휴식마다 추가로 +1 생성 지정된 동료가 1명 이상이면 매 전투 시작 시 +1 생성 |
|
| 전략 탁자 |
- | 높은 등급의 동료 지정 시 휴식마다 추가로 +1 생성 |
| ★ | ||
| ★★ | ||
: 전략 탁자는 등급이 올라가더라도 추가로 보는 혜택은 존재하지 않는다.

: 기록서 > 작업장 > 야영지 도구 > 천막 ★★
: 야영지에 천막이 설치되어야 기능이 동작하게 되다.

: 기록서> 작업장 > 야영지 도구 > 전략 탁자 ★★
: 야영지에 전략 탁자가 설치되어야 기능이 동작하게 되다.
> 캐릭터 특성
캐릭터의 특성에 따라 용맹 포인트가 증가하기도 한다.
| 특성 | 설명 |
| 타고난 지도자 | 최대 용맹 포인트 1 증가 |
| 제2열 | 전투에 미 참가한 경우 턴 종료마다 일정 확률로 보너스 용맹 포인트 1 획득 |
| 영예 | 턴 종료 일정 확률로 보너스 용맹 포인트 1 획득 |
> 캐릭터 스킬
캐릭터의 스킬에 따라 용맹 포인트가 증가하기도 한다.
>> 패시브 스킬
| 특성 | 설명 |
| 용감한 결투 | 유닛이 전투에 참가할 때마다 보너스 용맹 포인트 1 획득 |
| 용감한 승리 | 유닛이 적 하나를 처치할 때마다 보너스 용맹 포인트 1 획득 |
| 용감한 지원 | 아군 옆에서 턴을 마치고 전투에 참가하지 않을 때마다 보너스 용맹 포인트 1 획득 |
>> 액티브 스킬
| 특성 | 설명 |
| 최초의 사격 | 치명타 발생 시 보너스 용맹 포인트 1 획득 |
| 방어 자세 | 스킬 사용 시 교전 중이면 보너스 용맹 포인트 1 획득 |
| 부대에게 충격 주기 | 범위 안에 있는 아군 1명당 보너스 용맹 포인트 1 획득 |
- 용맹 포인트 사용
: 용맹 포인트 사용은 전투 모드에서 캐릭터의 특정 스킬을 사용함으로써 이루어진다.
: 용맹 포인트가 필요한 스킬은 아래와 같이 표현된다.

: 스킬 아이콘 우측 하단에 용맹 포인트 아이콘이 존재함으로써 해당 스킬이 용맹 포인트를 필요로 하다는 것을 나타낸다.

: 스킬 툴 팁의 우측 상단에 용맹 포인트 아이콘과 소모량이 나타난다.
▪ 전투 관련 명령들
전장 모드에서는 아래와 같은 명령들이 존재한다.
| 명령 | 설명 |
| 이동 | 캐릭터를 이동시키는 명령이다. |
| 스킬 사용 | 스킬들을 사용하는 명령이다. 스킬들을 직접 선택하여 실행하면 된다. |
| 턴 종료 | 해당 캐릭터의 턴을 종료시키는 명령이다. |
| 후퇴 | 전장에서 물러나는 명령이다. |
| 전투 재시작 | 해당 전투를 처음부터 다시 시작할 수 있도록 하는 명령이다. |
◦ 이동
캐릭터를 다른 위치로 이동시키는 명령이다.
- 이동 거리
캐릭터 이동에 있어 필요한 개념으로 아래와 같이 구분된다.
| 구분 | 설명 |
| 최대 이동 거리 | 한 턴을 기준으로 캐릭터가 최대로 이동할 수 있는 거리이다. |
| 이동 가능 거리 | 한 턴을 기준으로 캐릭터가 이동 가능한 거리이다. 최초에는 최대 이동 거리와 동일하다. 캐릭터가 이동하게 되면 해당 거리는 이동한 만큼 감소한다. 해당 거리가 남아 있는 한, 이동 명령 실행이 가능하다. |
| 이동한 거리 | 캐릭터가 해당 턴에서 이동한 거리를 나타낸다. |
> 최대 이동 거리 계산 공식
최대 이동 거리는 캐릭터의 이동 능력에 의해 결정되며 아래와 같다.
최대 이동 거리 = 캐릭터의 이동 지수 * 1m
즉, 캐릭터의 이동 지수가 12 라면 12m가 최대 이동 거리가 된다.

: 해당 캐릭터의 이동 지수는 12이다.

: 해당 캐릭터의 최대 이동 거리는 12m 이다.
- 이동 방법
캐릭터를 이동시키는 방법은 아래와 같다.
> 1단계 이동시키고자 하는 캐릭터 선택
: 이동시키고자 하는 캐릭터를 선택하는 단계이다.
: 해당 캐릭터를 왼쪽 마우스 버튼으로 클릭하면 된다.

: 클릭을 위해 마우스 포인트를 가져가는 순간 해당 캐릭터의 기본 정보가 생성된다.
◈ 코멘트
마우스 포인트를 가져가는 행위와 클릭을 하는 행위 사이에 해당 캐릭터의 기본 정보가 생성되는 부분을 제외하고는 특이점이 없기에 별도의 단계로 구분하지는 않았다.
> 2단계 선택한 캐릭터로 UI 갱신
: 1단계가 완료되면 자동으로 이루어지는 단계이다.
: 선택한 캐릭터로 우측 하단의 캐릭터 정보 및 스킬 정보 부분이 갱신된다.

> 3단계 [이동] 명령 선택
: 이동을 위해 [이동] 명령을 선택하는 단계이다.
: 우측 하단에 있는 명령 목록 중에서 이동 명령을 왼쪽 마우스 버튼으로 클릭하면 된다.

: 마우스 포인트를 가져가는 것만으로 해당 캐릭터가 이동할 수 있는 범위가 표현된다.
>> 적군의 이동 범위
동일한 방법으로 아래와 같이 적군의 이동 범위도 확인할 수 있으니 참고하여 전략을 수립하는 것이 중요하다.

> 4단계 이동 모드로 전환
: 3단계가 완료되면 자동으로 이루어지는 단계이다.
: 아래와 같이 이동 버튼이 실행 중 상태가 되며 이동 모드로 전환된다.

>> 이동 버튼의 상태
정확하게는 명령 버튼의 상태라 할 수 있으며 아래와 같이 구분된다.

>> 이동 모드 해제
이동 모드의 해제는 이동 아이콘을 다시 한번 왼쪽 마우스 버튼으로 클릭하면 해제된다.
> 5단계 이동할 위치 선택
: 이동할 위치를 선택하는 단계이다.
: 이동 범위 내에서 이동할 위치를 왼쪽 마우스 버튼으로 클릭하면 된다.

: 마우스 포인트를 움직이면 캐릭터를 중심으로 해당 위치까지의 이동 경로 및 거리가 표현된다.
: 이동 범위 이외의 장소를 왼쪽 마우스 버튼으로 클릭하면 해당 위치까지의 최단 경로로 자동 이동되니 조심해야 한다.
> 6단계 이동 완료
: 5단계가 완료되면 자동으로 이루어지는 단계이다.
: 아래와 같이 클릭한 위치로 캐릭터가 이동되며 이동 모드가 해제된다.
또한 이동 가능한 거리를 모두 움직인 경우에는 이동 버튼이 실행 불가 상태가 된다.

: 이동 가능 거리가 남아 있는 상태라면 이동 버튼은 실행 가능 상태로 변경된다.

: 이동 거리가 남아 있는 상태라면 아래와 같이 언제든지 이동 명령을 실행하여 다시 이동할 수가 있다.

◦ 스킬 사용
캐릭터 스킬을 사용하는 부분으로 명령 실행은 특정 스킬을 직접 실행함으로써 이루어진다.
해당 부분을 논하기 위해 필요한 스킬의 기본 개념은 아래와 같다.
보다 자세한 부분은 스킬 시스템을 참조 바람
- 스킬의 종류
스킬 시스템에서 자세히 논하겠지만 큰 틀에서는 아래와 같이 2가지 종류로 구분된다.
| 종류 | 설명 |
| 액티브 스킬 | 유저가 직접 실행할 수 있는 스킬 |
| 패시브 스킬 | 이미 실행이 되어 적용되고 있는 스킬. 유저 조작 불가능 |
: 이에 따라 스킬 사용이라는 측면에서 다루는 스킬은 모두 액티브 스킬이다.
- 스킬의 범위
일부 스킬은 범위라는 개념이 존재하는데 아래와 같이 구분된다.
| 종류 | 설명 |
| 공격 가능 범위 | 공격 가능한 범위를 나타낸다. 하늘색 원으로 표현된다. |
| 효과 적용 범위 | 효과가 적용되는 범위를 나타낸다. 붉은색 원으로 표현되며 적용 대상에 대한 표시도 함께 표현된다. |
- 스킬 사용 방법
스킬 사용은 아래와 같은 단계로 이루어진다.
> 1단계 사용하고자 하는 스킬 선택
: 사용하고자 하는 스킬을 선택하는 단계이다.
: 아래와 같이 우측 하단에 있는 명령 목록 중, 사용하고자 하는 스킬로 마우스 포인트를 가져가면 된다.

: 명령 버튼 위로 해당 스킬의 툴 팁이 생성된다.
>> 스킬의 범위가 존재하는 경우
스킬 범위의 종류에 따라 아래와 같이 나타난다.

: 공격 가능 범위로 파란색 원으로 표현된다.

: 효과 적용 범위로 붉은색 원과 적용 대상에 대한 표시가 나타난다.
> 2단계 스킬 최종 선택
: 사용할 스킬을 최종적으로 선택하는 단계이다.
: 왼쪽 마우스 버튼으로 클릭하면 된다.
> 3단계 스킬 사용 모드로 전환
: 2단계가 완료되면 자동으로 이루어지는 단계이다.
: 아래와 같이 스킬 버튼이 실행 중 상태가 되며 스킬 사용 모드로 전환된다.

: 위 이미지는 클릭 후 마우스 포인트가 해당 스킬의 버튼위에 있는 경우이다.
>> 마우스 포인트가 해당 스킬에서 벗어난 경우
아래와 같이 해당 스킬의 효과를 적용할 수 있는 대상이 표시된다.

: 위 스킬은 대미지를 주는 공격 계열이기에 대상이 붉은색으로 표시된다.

: 이로운 효과를 주는 스킬인 경우에는 위와 같이 대상이 하늘색으로 표시된다.
>> 마우스 포인트가 공격 가능한 적을 가리키는 경우
아래와 같이 해당 공격으로 인해 받게 되는 일반적인 대미지의 범위가 수치로 표현된다.

: HP 게이지에는 최소 대미지를 기준으로 게이지 감소량이 표현된다.
>> 마우스 포인트가 공격 불가능한 적을 가리키는 경우
아래와 같이 해당 적의 기본 정보가 생성된다.

> 4단계 스킬 효과 적용 대상 선택
: 스킬 효과를 적용하고자 하는 대상을 선택하는 단계이다.
: 해당 대상을 왼쪽 마우스 버튼으로 클릭하면 된다.

> 5단계 스킬 사용
: 4단계가 완료되면 자동으로 이루어지는 단계이다.
: 캐릭터가 스킬을 시전하면서 적에게 스킬 효과가 주어지며 스킬 사용이 종료된다.

: 해당 스킬은 사용 불가 상태로 전환된다.
◈ 코멘트
앞서 스킬 사용의 과정 중에서 4단계와 5단계에 대한 명령 목록을 보면 아래와 같은 차이점을 발견할 수 있다.

: 4단계 스킬 사용 전, 2번째 위치한 스킬이 사용 중 상태이다.

: 5단계 스킬 사용 후, 2번째 위치한 스킬이 사용 불가 상태로 전환되었다. 헌데 4번째와 5번째에 위치하던 스킬들도 사용 불가 상태로 전환된 부분을 볼 수 있다.
: 3번째 위치한 스킬은 용맹 포인트를 소모하여 사용하는 스킬인데 여전히 사용 가능한 상태로 용맹 포인트만 존재한다면 언제든 사용 가능하다는 것을 알 수 있다.
: 5번째 스킬도 용맹 포인트를 소모하여 사용하는 스킬인데 사용불가인 상태로 3번째 스킬과 차이를 보이고 있다. 이 부분은 5번째 스킬의 정보를 보면 알 수 있는데 아래와 같다.

: 해당 유닛이 교전 상태이기 때문에 사용이 불가능해진 부분이다.
- 스킬의 사용 조건
: 스킬의 사용 조건은 액티브 스킬에만 적용되는 개념이다.
: 스킬의 사용 조건은 아래와 같으며 하나의 스킬에 사용 조건이 2개인 경우도 존재한다.
| 사용 조건 | 설명 |
| 용맹 포인트 소비 | 용맹 포인트가 있어야만 사용이 가능한 스킬이다. |
| 교전 상태 여부 | 교전 상태 여부에 따라 사용 가능 여부가 결정되는 스킬이다. |
| 대상의 체력 상태 | 대상의 체력 상태에 따라 사용 가능 여부가 결정되는 스킬이다. |
> 추가 조건
스킬을 사용함에 있어 추가적으로 존재하는 조건이다.
| 추가 조건 | 설명 |
| 한 턴에 기본 행동과 기본 공격은 하나만 |
기본 행동과 기본 공격은 한 턴에 한번만 사용 가능하다. 기본 행동 및 기본 공격은 용맹 포인트를 소모하지 않는다. |
: 용맹 포인트를 소비하는 스킬은 기본 행동 및 기본 공격이 아니므로 포인트만 존재한다면 언제나 사용 가능하다.
◈ 코멘트
기본 공격과 기본 행동에 대해 몇 가지 이슈가 있는데 아래와 같다.
1. 기본 행동에 대한 구분이 명확하지 않다.
일단 공격 스킬이 아니며 용맹 포인트를 소모하지 않으면 기본 행동이라 할 수 있다.
2. 한 턴에 기본 행동 or 기본 공격은 하나만 사용이라는 조건을 무시하는 스킬이 있다.
형태는 기본 행동과 동일한데 구분이 명확하지 않아 오류인지 예외인지 파악이 어렵다.

: [부대에게 충격 주기] 스킬로 기본 공격 & 기본 행동을 실행한 상태에서도 사용 가능

: 조랑말의 [양성] 스킬로 기본 공격 & 기본 행동을 실행한 상태에서도 사용 가능
◦ 턴 종료
캐릭터의 해당 턴을 종료하고자 할 때 사용하는 명령이다.
- 턴 종료 방법
아래와 같은 단계로 진행된다.
> 1단계 턴 종료 명령 실행
: 턴 종료 명령을 내리는 단게이다.
: 아래와 같이 중앙 하단에 있는 모래 시계 모양의 [턴 종료] 명령 버튼을 왼쪽 마우스 버튼으로 클릭하면 된다.

: 마우스 포인트를 가져가면 턴 종료에 대한 툴 팁이 생성된다.
> 2단계 턴 종료
: 1단계가 완료되면 자동으로 이루어지는 단계이다.
: 아래와 같이 좌측 하단에 있던 전투 순서에 유저의 턴을 나타내는 아이콘이 삭제되며 다음 공격 순서의 대상으로 화면이 포커싱된다.

: 다음 순서가 몬스터인 경우 해당 몬스터이 행동이 바로 진행된다.
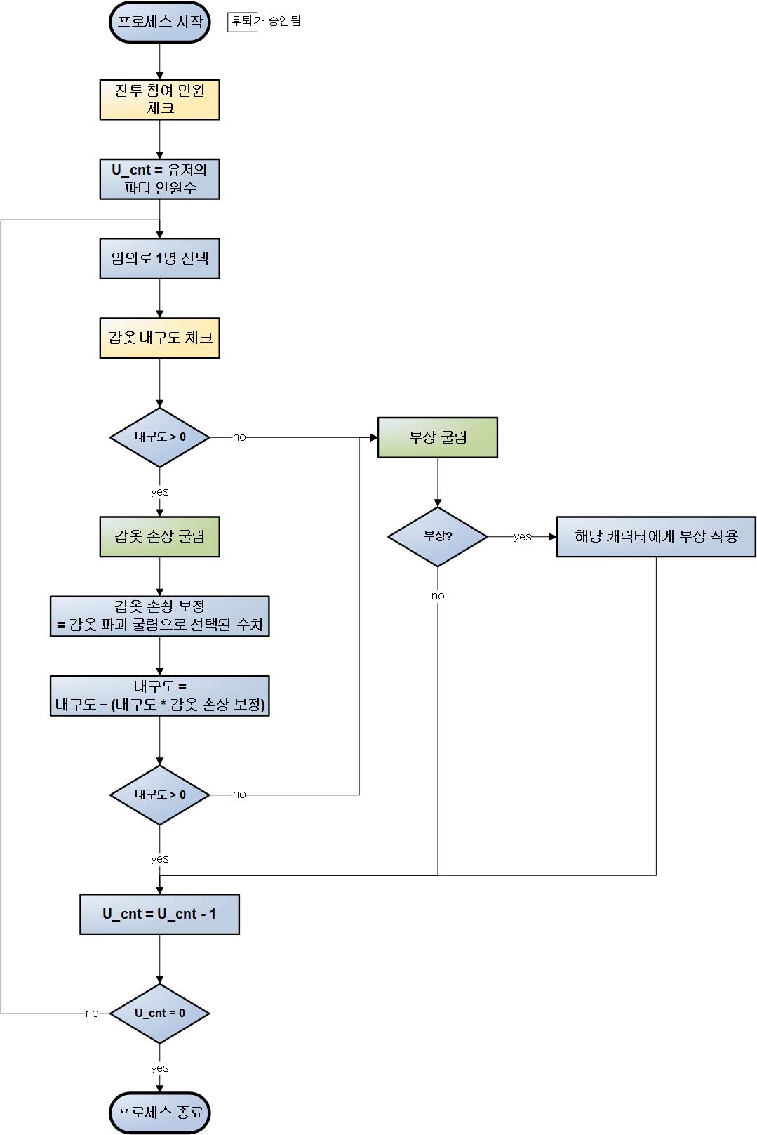
◦ 후퇴
전투를 포기하고 전장에서 이탈을 하고자 할 때 사용하는 명령이다.
- 후퇴 방법
아래와 같은 단계로 진행된다.
> 1단계 후퇴 명령 실행
: 후퇴 명령을 내리는 단계이다.
: 아래와 같이 우측 하단에 있는 후퇴 명령 버튼을 왼쪽 마우스 버튼으로 클릭하면 된다.

: 마우스 포인트를 가져가면 후퇴에 대한 툴 팁이 생성된다.
◈ 코멘트
마우스 포인트를 가져가는 행위와 클릭을 하는 행위 사이에 해당 명령에 대한 툴 팁이 생성되는 부분을 제외하고는 특이점이 없기에 별도의 단계로 구분하지 않았다.
> 2단계 확인 메시지 팝업
: 1단계가 완료되면 자동으로 이루어지는 단계이다.
: 아래와 같이 확인 메시지가 팝업 된다.

| 스트링 | 구분 | 스트링 인덱스 ID |
| 퇴각 신호를 보내고 전투를 포… | Text | |
| 예 | ||
| 취소 |
> 3단계 [예] or [취소]
: [예] or [취소]를 선택하는 단계이다.
: [취소] 선택 시 해당 팝업은 소멸된다.
: [예] 선택 시 해당 팝업이 소멸과 함께 전장 모드가 종료되며 다음 단계로 진행된다.
> 4단계 패배 UI
: 3단게에서 [예]를 선택하면 이루어지는 단계이다.
: 아래와 같이 결과 UI가 나타난다.

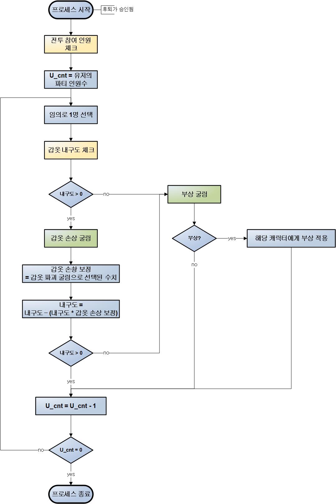
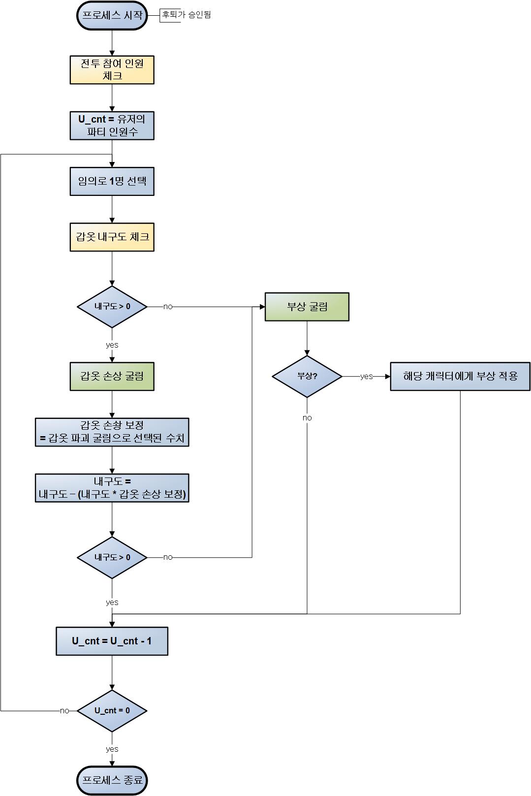
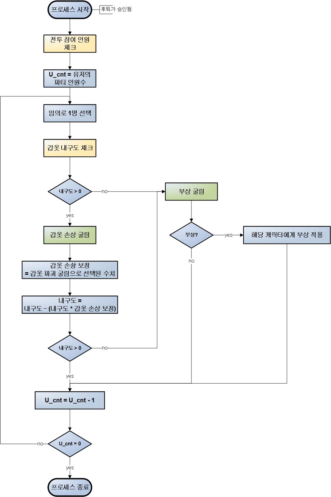
: 후퇴의 결과로 캐릭터의 갑옷이 손상되며 높은 확률로 부상을 당하기도 한다.
- 후퇴로 인한 캐릭터의 갑옷 손상과 부상 확률
: 전투에 참여한 캐릭터 마다 갑옷 파괴 여부와 부상 여부를 굴림하여 적용한다.
: 갑옷 파괴는 높은 확률로 발생되며 부상은 낮은 확률로 발생되는 것을 기본으로 한다.
> 후퇴로 인한 캐릭터의 갑옷 손상 및 후퇴 관련 프로세스

>> 갑옷 손상 굴림
갑옷 손상은 아래와 같은 확률로 갑옷 손상 보정치가 결정된다.
| 구분 | 확률 | 갑옷 손상 보정 |
| 손상 없음 | 5 % | 0 |
| 소 | 15 % | 0.2 |
| 중 | 50 % | 0.5 |
| 대 | 25 % | 0.8 |
| 완전 파괴 | 5 % | 1 |
: 확률 조정으로 후퇴에 대한 페널티의 무게감을 조절할 수 있다.
>> 부상 굴림
부상 역시 아래와 같은 확률로 부상 여부가 결정된다.
| 부상 | 확률 | |
| 부상 없음 | 80 % | |
| 부상 | 머리 부상 | |
| 찢긴 상처 | ||
| 접질림 | ||
| 타박상 | ||
| … | ||
: 부상 발생 시 부상 리스트에 따라 확률을 선정하여 적용
◈ 코멘트
해당 문서에서는 부상에 대해서는 상세하게 파악하지 않은 상태이다.
◦ 전투 재시작
: 전투를 처음부터 다시 시작하고자 할 때 사용하는 명령이다.
: 전장 모드로 진입한 순간으로 화면이 전환된다.
- 전투 재시작
전투 재시작 방법은 아래와 같은 단계로 이루어진다.
> 1단계 게임의 명령 목록 호출
: 게임의 명령 목록을 호출하는 단계이다.
: 키보드의 [Esc] 버튼을 누르면 된다.
> 2단계 게임의 명령 목록 생성
: 1단계가 완료되면 자동으로 이루어지는 단계이다.
: 아래와 같이 게임의 명령 목록이 생성된다.

> 3단계 전투 재시작 명령 실행
: 전투 재시작 명령을 실행하는 단계이다.
: 아래와 같이 명령 목록에서 [전투 재시작] 명령을 왼쪽 마우스 버튼으로 클릭하면 된다.

> 4단계 확인 메시지 팝업
: 3단계가 완료되면 자동으로 이루어지는 단계이다.
: 아래와 같은 확인 메시지가 팝업 된다.

| 스트링 | 구분 | 스트링 인덱스 ID |
| 이 저장된 게임을 불러오시겠… | Text | |
| 예 | ||
| 취소 |
> 5단계 [예] or [취소]
: [예] or [취소]를 선택하는 단계이다.
: [취소] 선택 시 해당 팝업은 소멸된다.
: [예] 선택 시 모든 팝업이 소멸되며 다음 단계로 진행된다.
> 6단계 로딩 이미지
: 5단계에서 [예]를 선택하면 자동으로 이루어지는 단계이다.
: 아래와 같이 전장 모드_전투에서 전장 모드_전장 재배치로 전환하기 위한 로딩 이미지가 나타난다.

> 7단계 전장 모드_전장 재배치로 전환
: 6단계가 완료되면 자동으로 이루어지는 단계이다.
: 아래와 같이 전장 모드_전장 재배치로 전환된다.

: 해당 부분은 전투 재시작을 반복도 동일하게 나타나는 부분으로 최초 상태로 초기화 하는 명령이라 생각하면 된다.
▪ 전투 관련 기타 규칙
◦ 라운드 종료 시 연출
라운드가 종료되면 아래와 같이 화면 중앙의 상단 부분에 [새로운 라운드가 시작됩니다.] 라는 문구가 나타났다 사라진다.

| 스트링 | 구분 | 스트링 인덱스 ID |
| 새로운 라운드가 시작됩니다. | Text |
▪ 전투 관련된 프로세스들
전투와 관련된 프로세스 들은 아래와 같다.
◈ 코멘트
일단 프로세스를 세분화하여 작업을 완료한 후에 통합할 수 있는지를 살펴볼 예정이다.
◦ 전투 (전장 모드) 프로세스
2024.04.03 - [게임 기획 이야기/역기획서 문서 모음] - [순서도] 워테일즈_전투(전장 모드) 프로세스
◦ 이동 명령 처리 프로세스
2024.04.03 - [게임 기획 이야기/역기획서 문서 모음] - [순서도] 워테일즈_이동 명령 처리 프로세스
◦ 스킬 사용 관련 프로세스
2024.04.03 - [게임 기획 이야기/역기획서 문서 모음] - [순서도] 워테일즈_스킬 사용 관련 프로세스
◦ 스킬 효과 처리 프로세스
2024.04.03 - [게임 기획 이야기/역기획서 문서 모음] - [순서도] 워테일즈_스킬 효과 처리 프로세스
◦ 전장 모드에서의 카메라 조작 프로세스
2024.04.03 - [게임 기획 이야기/역기획서 문서 모음] - [순서도] 워테일즈_전장 모드에서의 카메라 처리 프로세스
※ 끝
'게임 기획 이야기 > 역기획서 문서 모음' 카테고리의 다른 글
| [순서도] 워테일즈_이동 명령 처리 프로세스 (0) | 2024.04.03 |
|---|---|
| [순서도] 워테일즈_전투(전장 모드) 프로세스 (0) | 2024.04.03 |
| [역 기획서] 팰 월드_팰 교배 시스템 (0) | 2024.04.02 |
| [역 기획서] 팰 월드_알 부화 시스템 (0) | 2024.04.02 |
| [역 기획서] 팰 월드_아이템_스피어 (0) | 2024.04.02 |